You Went Viral, Now What? How Creators Use Viral Success to Build Real Income
Congratulations! Your content just exploded across the internet. Your video has 2 million views. Everyone’s talking about your content. Your heart is racing, and you’re probably screaming into a pillow right now.
But once the adrenaline settles, here’s what the data quietly reveals — and it might surprise you:
Only 52% of content creators are actually monetized.
And while 12% of full-time creators make money over $50,000 a year, the majority still struggle to turn viral fame into consistent, dependable income.

So, what’s going wrong?
The reality is that most creators struggle to turn viral moments into sustainable income.
Why does this happen? Because most creators treat going viral like winning the lottery – a lucky moment to celebrate rather than a business opportunity to capitalize on.
The creators who succeed long-term? They understand something crucial: viral success isn’t the destination. It’s the rocket fuel.
Think about MrBeast. His first viral video in 2017 got 24 million views. But instead of just celebrating, he immediately started systematizing his content creation, building his team, and launching multiple revenue streams. Today, his empire generates over $100 million annually.
The 48-Hour Window: Immediate Actions After Going Viral
Most creators don’t realize this, but when your content explodes online, you’re handed a rare window of attention that won’t last long. The first 48–72 hours are when your audience is most engaged, curious, and ready to take action.
Social media analytics show that viral content typically sees:
Day 1: Peak engagement (100% of viral traffic)
Day 2: 60-70% of peak traffic
Day 3: 30-40% of peak traffic
Day 7: Less than 10% of peak traffic

Hour 1–6: Start Capturing, Not Just Counting
Don’t just watch the numbers roll in — start calculating valuation. If you’re only seeing likes, you’re missing the bigger picture. You need to capture the people behind the engagement.
This doesn’t require a full-blown website. At the very least, you should direct your audience to a space where you can stay in touch — like an email list or a simple creator hub.
If you’re on Artha, this is the moment to activate your job board. It instantly gives your audience something of value to interact with, and gives you a way to start earning without making new content.
Hour 6–24: Engage Like It’s Your Full-Time Job
This is not the time to go quiet or get overwhelmed by notifications. Your comments and DMs are gold — because every person engaging right now is choosing to connect with you in real time.
Comment back, ask questions, share behind-the-scenes thoughts. Start forming real relationships, not just reacting.
Hour 24–48: Guide Them Toward What’s Next
Don’t let this moment be a one-hit wonder. Drop hints, teasers, or a direct announcement of what’s coming next — maybe it’s a digital product, a mini-course, or yes, your new platform or job board.
Give them a reason to stay. Give yourself a way to grow.
The Launch Window: Why Now Is Your Time
Going viral doesn’t just bring you attention — it brings you momentum, and that momentum is your greatest asset right now.
1. You Have Their Full Attention — Use It
People who discover you during viral moments are more likely to take action. They’ve just connected with your content, which means your message is fresh in their minds — and hearts.
2. The Algorithm Is Still on Your Side
Most platforms give viral content creators a short-term boost (7–21 days). During this period, even your follow-up content gets higher visibility — meaning this is your best shot at leading people somewhere beyond social media.
3. Your Audience Just Validated Your Voice
Virality is proof. You don’t have to wonder whether your content resonates — your audience just told you, loud and clear. That validation isn’t just good for your ego — it’s the best possible foundation for a business move.
Many creators use this window to test-launch something low-effort but high-impact — like a digital product, a community, or even a job board that connects their niche audience to relevant opportunities.
It’s not about capitalizing on every like or view.
It’s about recognizing the right time to start building your space — not just for today, but for what comes next.
Not Everyone Will Stick Around — But Some Will Pay

Let’s set realistic expectations: Most of your viral audience won’t stay. And that’s okay.
Here’s a general breakdown of how viral audiences usually convert:
- 60% will engage once and never return
- 25% might follow you but won’t buy anything
- 10% become regular viewers
- 5% turn into paying customers
That 5% might feel small, but let’s put it in perspective.
Say your video hits 1 million views:
- Around 50,000 might follow you
- 10,000–20,000 could start engaging regularly
- And even a modest 1% conversion means 10,000 paying customers
Now let’s talk revenue:
- At $10 per product, that’s $100,000
- At $100 per product, you’re looking at $1 million
The takeaway? You don’t need everyone to buy. You just need a small group of the right people — and a clear next step for them to take.
Building Your Own Platform: Beyond Social Media Dependency
Here’s a harsh reality: social media platforms can change their algorithms overnight and kill your reach. Remember when Facebook’s algorithm change in 2018 decimated organic reach for pages? Or when TikTok faced potential bans in various countries?
Social platforms are incredible at helping you go viral. But they’re not built to help you stay in control.
The algorithm that boosts you one day can bury you the next. Rules change without notice. And if your entire business lives on someone else’s platform, so does your income.
- That’s the trade-off of rented audiences:
- You get reach, but not reliability.
- You get followers, but not full control.
Smart creators use viral success to pivot — quickly — into spaces they own.
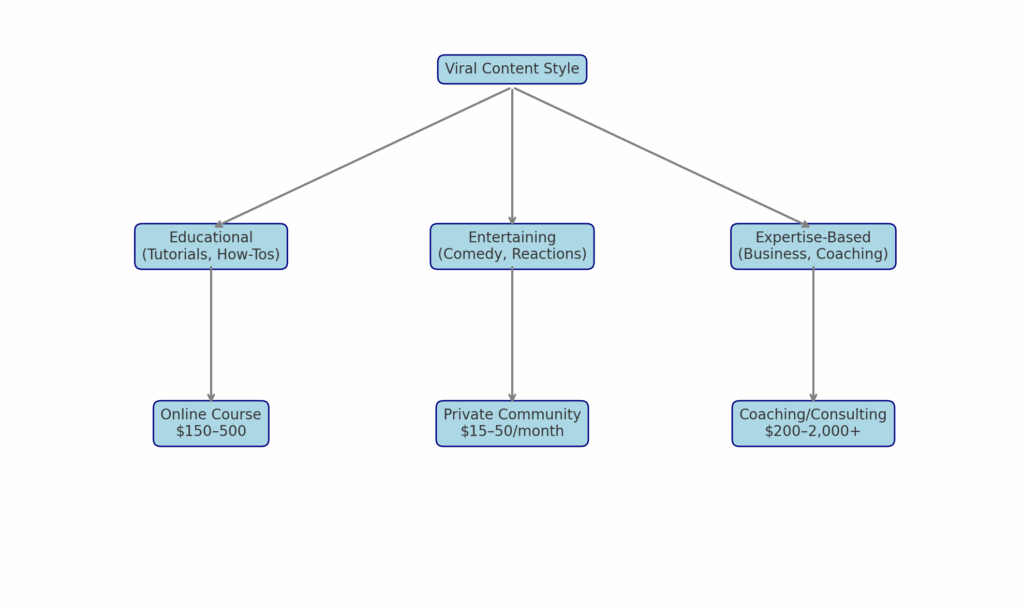
Choose Your Path Based on Your Viral Content Style
Not all viral content leads to the same kind of business — and that’s the beauty of it. Your next step should reflect the kind of value your audience already connected with.
Here’s how to think about it:

If your content was educational
An online course or resource hub is a natural next step. Creators in this space often price their courses between $150–500, with some earning $50K–500K annually from a well-structured course library.
If your content was entertaining
A private membership community gives fans a reason to stick around. Creators offering bonus content, behind-the-scenes clips, or live sessions often charge $15–50/month — and build real connection while doing it.
If your content demonstrated expertise
Coaching or consulting services can turn trust into transformation. High-level creators charge anywhere from $200 to $2,000+ per session, depending on niche and audience size.
The Setup Trap (and How to Avoid It)
This is where many creators get stuck:

Let’s clear something up — you’re not building a tech startup. You’re building a business around your influence, and that doesn’t require learning to code or designing a perfect website from scratch.
What successful creators do instead:
Use no-code tools to get started quickly — platforms like Teachable, Circle, or Ghost let you launch courses, communities, or paid newsletters without writing a single line of code.
Automate what you can — email marketing, payment processing, even content scheduling can be set up once and run on autopilot.
Templatize repeatable work — from onboarding emails to product launches, having a plug-and-play structure saves time and stress.
Tools like job boards for creators can also be helpful — not just for generating revenue, but for building out your support system and tapping into people who already understand the creator space.
But platforms like Artha go a step further.
They don’t just give you a tool — they give you an ecosystem.
With Artha, creators can launch a job board that acts as a bridge between their audience and relevant opportunities — turning engagement into income. It’s free to launch, and built to handle the heavy lifting behind the scenes.
From smart backfilling that auto-populates your board with niche-relevant listings on day one, to AI-powered automations that handle time-consuming tasks, Artha is designed to help you start earning without burning out.
Monetizing High Engagement: Turning Attention into Income
High engagement is like having a room full of people raising their hands saying “I’m interested!” Now you need to give them something worth paying for.
Start with your most engaged followers
These are the people commenting meaningfully, sharing your content, and sliding into your DMs. They’re your early adopters and most likely first customers.
Pricing can feel scary, but here’s the truth
people who found you through viral content expect quality. Don’t undervalue yourself just because you’re new to monetization. Price confidently but fairly.
Create irresistible offers that solve real problems.
Maybe it’s a mini-course teaching the skill that made you viral, or access to a private community where you share behind-the-scenes content. The key is making it feel exclusive and valuable.
Build multiple income streams simultaneously. Don’t put all your eggs in one basket.
From Spike to System: What Happens Next
Viral growth isn’t the win — it’s the window.
This is your moment to build something of your own. Not another post. Not another trend. A platform. A product. A space your audience can return to, long after the scroll has stopped.
So don’t wait for the next big spike.
Build from this one.
Build smart.
Build for what comes next.
With tools that simplify setup, automate the heavy lifting, and give your audience a reason to stay connected, you’re not just reacting to success — you’re designing around it.